/ 雑記帳

Pink faun i2s bridge card 破損

Link
この記事Link でも語られていますがカードの表面を覆っている?
SMD電解コンデンサーのリード部分が脆いです。
自分のカードではI2S送り出しICへ電源供給している部分の電解コンデンサーが取れました!
デジキーで同じ規格メーカー品が販売されている事は確認できましたが...しかし
転んでタダでは起きない管理人なのでPanasonic製OSコンを付けて見ました。
あれ!音が激変(笑)...すべての電解コンデンサーを交換する誘惑に勝てそうもない。

吾唯知足(われただたるをしる)の心境へたどり着くのはいつの日か?
追記...実はその日のうちにやってしまいました。...
交換直後はなぜか?音が引っ込んでしまって二三日は全部交換は失敗か!とか悩みましたが
聴き込むうちに低音域がソリッドに且つ再生域が広がって来て おお!(笑)

after



— posted by くま at 04:41 pm  

 

ddコマンドのbs値の最適値は?

目から鱗状態でナルホドと(笑)
ddコマンドのbsサイズLink
とりあえず我が家の環境での最適値を調べて見ました。
# ./dd-speed.sh
creating a file to work with
1175000+0 レコード入力
1175000+0 レコード出力
601600000 bytes (602 MB, 574 MiB) copied, 5.61014 s, 107 MB/s
---------------------------------------
Testing block size = 16M
35+1 レコード入力
35+1 レコード出力
601600000 bytes (602 MB, 574 MiB) copied, 3.30805 s, 182 MB/s

---------------------------------------
Testing block size = 32M
17+1 レコード入力
17+1 レコード出力
601600000 bytes (602 MB, 574 MiB) copied, 7.94921 s, 75.7 MB/s

---------------------------------------
Testing block size = 64M
8+1 レコード入力
8+1 レコード出力
601600000 bytes (602 MB, 574 MiB) copied, 5.46157 s, 110 MB/s

---------------------------------------
Testing block size = 128M
4+1 レコード入力
4+1 レコード出力
601600000 bytes (602 MB, 574 MiB) copied, 4.77684 s, 126 MB/s

---------------------------------------
Testing block size = 256M
2+1 レコード入力
2+1 レコード出力
601600000 bytes (602 MB, 574 MiB) copied, 4.90123 s, 123 MB/s

---------------------------------------
Testing block size = 512M
1+1 レコード入力
1+1 レコード出力
601600000 bytes (602 MB, 574 MiB) copied, 5.73013 s, 105 MB/s

bs=16M が最適値の様ですね。

— posted by くま at 04:23 pm  

Sound Blaster X-Fi Titanium をlightmpdで使えるか?(改造仕様I2S出力で...)

Donuts Shopさんが公開してくれたlightmpd/upnpgwには
Sound Blaster X-Fi Titaniumを動作させるためのドライバーは組み込まれていません。
(lightmpdは当初usb接続DACを想定して開発されたのが理由だと思います。)
とりあえず基板の改造は成功したので
次はlightmpd/upnpgwで音を出してみたいと思いました。
ドライバーの組み込み(kernel再構築)は.configで組み込むドライバーの項目をチェックするだけのはず...
x86_64-upnpgw-20200310.zipをベースにして CONFIG_SND_CTXFI=y 
何回かトライして成功(笑)

# uname -a
Linux lightmpd 5.4.22-rt13-lightMPDx86_64 #2 SMP PREEMPT_RT Sat Nov 28 11:45:40 JST 2020 x86_64 GNU/Linux
# aplay -l | grep ctxfi
card 0: XFi [Creative X-Fi], device 0: ctxfi [Front/WaveIn]
card 0: XFi [Creative X-Fi], device 1: ctxfi [Surround]
card 0: XFi [Creative X-Fi], device 2: ctxfi [Center/LFE]
card 0: XFi [Creative X-Fi], device 3: ctxfi [Side]
card 0: XFi [Creative X-Fi], device 4: ctxfi [IEC958 Non-audio]

注意事項!
lightmpd/upnpgw スタンドアローンで音出しは成功しました!
良い音だと思います。
実験に使用した環境はGA-EP45-UD3R + Core2Quad Q8400S2.66GHzPC です念の為...
たぶんi3〜i5はダメだと思われます。
誰か?Xeonでテストしてくれれば良いのにとか思ってます。
lightmpd掲示板でカーネルビルド方法を教えていただいたDonuts Shopさんに感謝です。

---------------------------------------------------------------------------------------------------
壊す前にバックアップを(笑)

$ time dd if=/dev/sdd conv=sync,noerror bs=512k | gzip -c > Lightmpd-blaster.img.gz
29328+0 レコード入力
29328+0 レコード出力
15376318464 bytes (15 GB, 14 GiB) copied, 684.607 s, 22.5 MB/s

real 11m24.628s
user 1m28.601s
sys 0m24.100s

レストアコマンド例
$ gunzip -c Lightmpd-blaster.img.gz | dd of=/dev/sdd bs=512k
0+404940 レコード入力
0+404940 レコード出力
15376318464 bytes (15 GB, 14 GiB) copied, 1599 s, 9.6 MB/s

参考リンク
Pinkfauni2s bridge card + lightmpd/upnpgw プレーヤー側構築Link
lightmpd/upnpgw intel inside (2)Link

— posted by くま at 11:52 am  

本日改造したSound Blasterサウンドカードは...

$ lspci | grep Sound
03:00.0 Audio device: Creative Labs EMU20k2 [Sound Blaster X-Fi Titanium Series] (rev 03)

$ aplay -l | grep XFi
カード 0: XFi [Creative X-Fi], デバイス 0: ctxfi [Front/WaveIn]
カード 0: XFi [Creative X-Fi], デバイス 1: ctxfi [Surround]
カード 0: XFi [Creative X-Fi], デバイス 2: ctxfi [Center/LFE]
カード 0: XFi [Creative X-Fi], デバイス 3: ctxfi [Side]
カード 0: XFi [Creative X-Fi], デバイス 4: ctxfi [IEC958 Non-audio]

$ cat /proc/asound/card0/pcm0p/sub0/hw_params
access: RW_INTERLEAVED
format: S16_LE
subformat: STD
channels: 2
rate: 44100 (44100/1)
period_size: 4410
buffer_size: 22050

$ cat /proc/asound/card0/pcm0p/sub0/hw_params
access: RW_INTERLEAVED
format: S32_LE
subformat: STD
channels: 2
rate: 96000 (96000/1)
period_size: 4096
buffer_size: 16384

$ cat /proc/asound/card0/pcm0p/sub0/hw_params
access: RW_INTERLEAVED
format: S24_3LE
subformat: STD
channels: 2
rate: 192000 (192000/1)
period_size: 4369
buffer_size: 21845

— posted by くま at 05:48 pm  

PC_Audio 突き詰めて行くと最後はやはり電源の質という事になる

PinkFaun I2Sサウンドカード(旧版)の電源供給はPCIeからではなく
カード後部のペリフェラルコネクタ(12V,5V)からになっている。
試しにこのコネクターを抜いてPCを立ち上げてaplay -l コマンドで確認すると
カードが動作していない事が確認できる。
基本的な使い方としてマザーボード用のATX電源から供給が想定されているが
さすがに高音質を狙うにはそれでは忍びなくクマ電源基板で12V,5Vを各一枚で作ってケースに入れ
そこからサウンドカードペリフェラルコネクタへ直接供給する様にしてみた。
当然、音質は向上したが...あともうひと押ししたい気分である(笑)

20201124093949


PS:蛇足
音質向上のために最近は何かイジッッテいる毎日である(笑)
その中でやはりアンプとスピーカーは表裏一体の存在であるという事に改めて気がつく。
たとえば手段を選ばずに背圧を減らしコンプライアンスの向上と
コーン紙の制動を追求したスピーカーを元にアンプを開発すれば
アンプはパワーが無くても十分ドライブ可能となる。
瞬間的な電流供給能力もそこそこで問題ないと想像する。
その組み合わせで練り上げられたシステムはやはりその組み合わせで使わないと良い音が出ないのである。
何に組み合わせても良い音で鳴るスピーカーやアンプは存在しない。
例えが悪いが現代のスピーカーは能率が低い。それは再生周波数を広域にした事が原因である。
そんなスピーカーに真空管アンプを組み合わせても良い音は出せないと経験的に思う。
(アキューフェーズのアンプが欲しくなるだろう。)
やはり真空管アンプは高能率のフルレンジと相性が良い。
重いウーハーはドライブが困難なのだ。
たまに自分のリスニングルームに何百万のスピーカーを入れて自作スピーカーと比較視聴して
「勝った。勝った。」と自慢する記事を見るがそれはアンプとスピーカーのマッチングでしか無い。

20201201221328



— posted by くま at 10:24 pm  

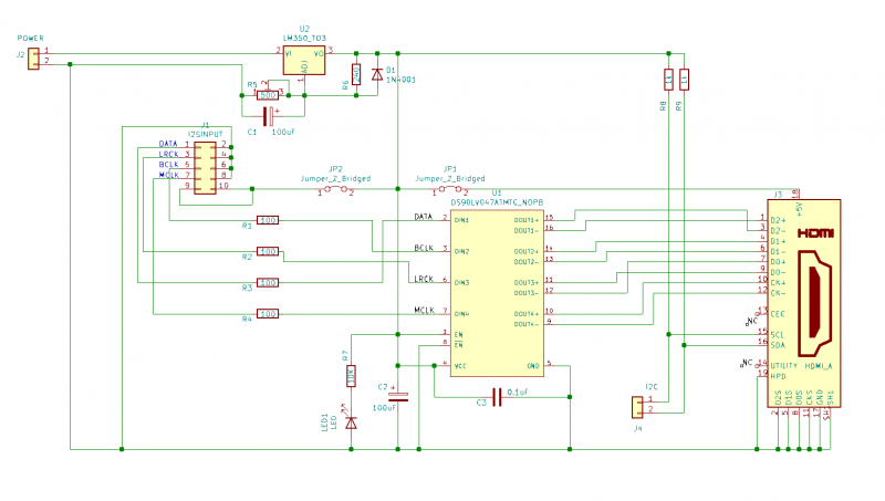
I2S-HDMI送信基板

フットプリントを正確に割り付けていません。部品名は適当です(笑)
やなさんの基板が廃版になるので作ろうかとか考えています。
作るとは言っていません!
ふざけた部品でシュミレーションして見ましたが出来そうですね(笑)
追記
こんなイメージ...Combo384に亀の子にも出来そう(現状はそのピン配置では無い)
需要なんてあるのか?(笑)

kairozu5




A



B



— posted by くま at 12:10 pm  

TPS7A4700 電圧設定

TPS7A4700-2



— posted by くま at 11:32 am  

 

I2Sテストジグ

I2S-HDNI環境が正常か?簡易確認出来る治具が欲しくなり作ってみました。
DAC部分元はRaspberryPiのハット(LINUXCOM製)なので他のハット基板に差し替え出来るかも知れません(笑)

I2Steat



— posted by くま at 11:04 am  

Archlinux 指定kernelで起動させる設定

/etc/default/grubを下のように書き換えて

# GRUB boot loader configuration

GRUB_DISABLE_SUBMENU=y   #サブメニューを無効にする
GRUB_DEFAULT=2         #二番目のエントリーで起動の意

コマンドでブートローダーを更新する。
# grub-mkconfig -o /boot/efi/EFI/GRUB/grub.cfg

参考リンク:GRUB/ヒントとテクニックLink

— posted by くま at 04:00 pm  

Archlinux rt kernel動作確認

本日 moct氏からいただいたリアルタイムカーネルをインストールして動作が確認出来ました。
残念なのはこれから夜勤へ行かないと...
# uname -a
Linux ArchPlayer 5.9.1-rt20-1-rt #1 SMP PREEMPT_RT Tue, 10 Nov 2020 16:01:50 +0000 x86_64 GNU/Linux

現状使っているカーネルも残したいのでデュアルブートとするため
GRUB に自動で他のシステムを検索してほしいので、os-prober をインストール
/etc/grub.d/40_custom と grub-mkconfig を使って自動生成する。

# grub-mkconfig -o /boot/grub/grub.cfg

UEFI-GPT モードでは

# grub-mkconfig -o /boot/efi/EFI/GRUB/grub.cfg

肝心の2つのカーネルの音質については後ほど...^^;
5.4.70-rt40-1-rt-lts
5.9.1-rt20-1-rt
追記:11-19
個人的見解?ですが
2つのkernelの音の違いは音の余韻響きに違いがあると思います。
特に低音域は顕著でドラム、ベースの切り口の輪郭がはっきりするイメージ。
中高音域も音が出た後の響きが少なくなる付帯音が減るイメージです。

— posted by くま at 03:27 pm  

<< 2020.11 >>
SMTWTFS
1 2 3 456 7
8 9 1011 12 1314
15 16 1718 1920 21
22 232425 2627 28
29 30     
 
























T: Y: ALL: Online:
ThemePanel
Created in 0.0745 sec.