/ 雑記帳

次の課題解決にはこのICが必要だが国内では買えない?

74CBTLV3257

— posted by くま at 05:12 pm  

二段電源 老兵は死なず蘇ってその力を示すかも

DACのデジタル部分はこの構成の電源が良いです。
繊細さとパワー感の両立がたまりません。
最新の低ノイズレギュレーター基板とかなり古いデスクリート構成の電源基板の組み合わせです。

20171129231223



— posted by くま at 11:22 pm  

DACチップの出力をどう受けてどうアウトするか?

4490dac


DACのトランス出力とオペアンプ出力を比較している。
オペアンプ出力は良くも悪くもパワーフルでレンジも広大だが
しかし一つ一つの音を感じる事が難しい。
トランスはオペアンプに比べると力感は劣るが
個別の音が感じられて音楽の全体の構成も掴みやすい。
もうちょっとオペアンプ方式の電源回路を弄ってみないと結論が出ない。
今回は実験的にすべての電源をお気楽kitのディスクリート電源にして見たが
アナログ部の5Vは好結果が出たがデジタル部の3.3Vはどうも良くない印象である。
その辺の所を色々と検証してみようと思っている。

— posted by くま at 12:14 am  

REGZAをLinux lircを利用してコントロール可能に

何回もリモコンを無くしてしまうので救急用に作った。(^_^;)
この書き込みだけでは参考にはならないかも(^_^;)

111



— posted by くま at 12:35 am  

 

辛い...

自分と身内で辛い事が重なって...もうダメ

— posted by くま at 12:02 am  

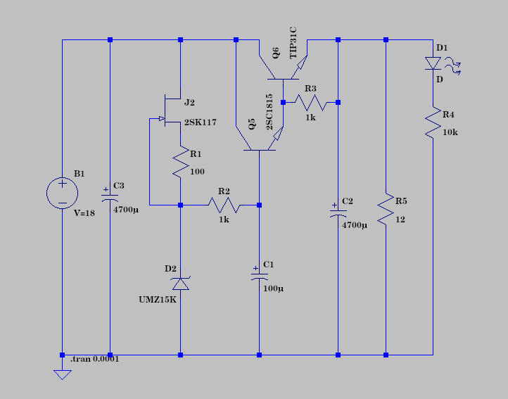
無帰還電源が欲しい(3)

お季楽kitそのまんまで無帰還電源回路を見つけた。こんな感じ...
シュミレーションで約12.5V出力になります。
たかじん氏サイトある回路図と違うのはFETでツェナーに流れる電流を定電流化しているところぐらい。

222



— posted by くま at 09:15 pm  

オペアンプIV基板テスト

お気楽kit RENEW POWER-IV-B+BB OPA2134+電源基板(TYPE-D)
この組み合わせは素晴らしいと思います。
BBのOPA2134が実にしなやかな音を出す。NJM4580より良いと思う。
(OPアンプの電源電圧は実測±17.8Vギリギリで)

opamp-iv



— posted by くま at 09:42 pm   commentComment [2] 

LTspice XVII シュミレーションテスト

簡単なアンプ回路を入力してシュミレーションをしてみた。
これは結構面白いです。
参考リンク:http://easy-electronics4u.blogspot.jp/2012/02/15w-audio-amplifier.htmlLink

amp-1



— posted by くま at 12:33 am  

無帰還電源が欲しい(2)

回路は基準電圧検出用の突き合わせ抵抗を出力側に置いてフィードバックをかけるのではなく
メインSWトランジスタのドライバートランジスタのベース電圧を一定に保つ事で
出力側の電圧コントロールしていれば良いのであればこんなんでも良いのかな?

idea-1



— posted by くま at 03:24 pm  

LTspiceXVIIの罠 部品追加出来ない?

ここが参考になった。ありがとう。
ちなみにLinux環境でwineを使ってインストールした場合は
参考リンク先の解説にある通りで自分の環境設定ファイルは
/home/user_name/.wine/drive_c/users/user_name/My Documents/LTspiceXVII/lib/cmp
この辺になるのでここにある standard.bjt を編集して部品を追加する。
参考リンク
http://motchy99.blog.fc2.com/blog-entry-52.htmlLink

— posted by くま at 12:06 pm  

<< 2017.11 >>
SMTWTFS
   12 34
5 6 789 1011
12131415 161718
19 202122232425
2627 2829 30   
 
























T: Y: ALL: Online:
ThemePanel
Created in 0.0650 sec.